Improvements of Poisson approximation for n-dimensional unit cube random graph
Kanint Teerapabolarn
DOI: 10.14456/sjst-psu.2021.121
Process simulation of ethanol production from oil palm trunk
Opor Laosiriwut, Penjit Srinophakun, Pramuk Parakulsuksatid and Thongchai Rohitatisha Srinophakun
DOI: 10.14456/sjst-psu.2021.122
An explicit solution of a recurrence differential equation and its application in determining the conditional moments of quadratic variance diffusion processes
Kiattisak Prathom and Sanae Rujivan
DOI: 10.14456/sjst-psu.2021.123
Combined effect of phase change material and fluid flow on solar thermal energy storage
Thanwit Naemsai, Jaruwat Jareanjit and Kunlapat Thongkaew
DOI: 10.14456/sjst-psu.2021.124
Genetic diversity analysis revealed possible long migration of Black sharkminnow (Labeo chrysophekadion) along the Mekong River
Anicet Mashyaka and Thuy-Yen Duong
DOI: 10.14456/sjst-psu.2021.125
Characterization and cytogenotoxicity of water samples from Challawa River in Kano, Northwest Nigeria
Tajudeen Yahaya, Esther Oladele, Mutiu Sifau, Aminu Muhammad and Esther Obijaku
DOI: 10.14456/sjst-psu.2021.126
Changes of digestible starch composition and improvements of prebiotic properties in modified taro starch by heat treatment
R. Haryo Bimo Setiarto, Harsi Dewantari Kusumaningrum, Betty Sri Laksmi Jenie, Tatik Khusniati, Nunuk Widhyastuti and Sulistiani
DOI: 10.14456/sjst-psu.2021.127
Effects of alternative lipid sources and levels for fish oil replacement in Asian seabass (Lates calcarifer) diets on growth, digestive enzyme activity and immune parameters
Md. Arefin Rahman, Chutima Tantikitti, Naraid Suanyuk, Teerapun Talee, Bullika Hlongahlee, Sudarat Chantakam and Manee Srichanun
DOI: 10.14456/sjst-psu.2021.128
An analytical formula for pricing interest rate swaps in terms of bond prices under the extended Cox-Ingersoll Ross model
Nopporn Thamrongrat and Sanae Rujivan
DOI: 10.14456/sjst-psu.2021.129
Wavelet power spectrum analysis applied for solar radiation investigations over Nigeria
Falayi E. O., Adepita J. O., Oni O. O. and Faseyi M. T
DOI: 10.14456/sjst-psu.2021.130
Genus Osmolindsaea (Lindsaeaceae) in Thailand
Nutdanai Putthisawong and Sahut Chantanaorrapint
DOI: 10.14456/sjst-psu.2021.131
Optimal hyperparameter tuning of random forests for estimating causal treatment effects
Lateef Amusa, Delia North and Temesgen Zewotir Kanint Teerapabolarn
DOI: 10.14456/sjst-psu.2021.132
Ruminal bio-hydrogenation and fermentation in response to soybean oil and fish oil addition to fistulated cattle’s diets
Chayapol Meeprom and Wisitiporn Suksombat
DOI: 10.14456/sjst-psu.2021.133
Changes of FSH and LH receptors expressions in rat testis after methamphetamine exposure
Paweena Kaewman, Sutisa Nudmamud-Thanoi and Samur Thanoi
DOI: 10.14456/sjst-psu.2021.134
Characterization of AA5052-ZrO2 and AA5052-SiO2 surface composites fabricated by friction stir processing
Mirza Abdul Hadi Baig, R. Vaira Vignesh, R. Padmanaban and M. Govindaraju
DOI: 10.14456/sjst-psu.2021.135
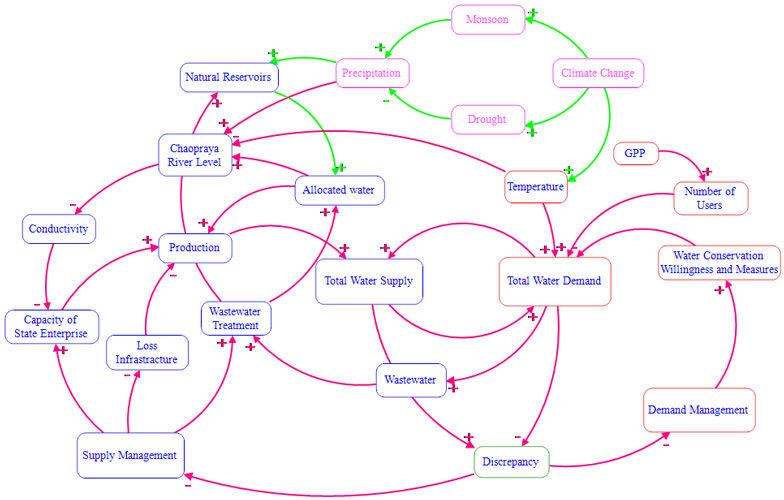
Constrained system dynamic modeling for water discrepancy investigations in Bangkok Metropolitan, Thailand
Kedmanee Naphawan and Thananya Wasusri
DOI: 10.14456/sjst-psu.2021.136
Characterization, metal chelation and anti-cancerous activity of extracelluar melanin pigments produced by Pseudomonas mosselii STSGRDS1
Trisha Mary P. A., Sharmila Srimathi D., Arya R. Krishna, Jayaprabha. C, Swathy Krishna J. and Suganthi Ramasamy
DOI: 10.14456/sjst-psu.2021.137
Polyploidy induction of black sesame (Sesamum indicum L.) for yield component improvement
Suntaree Surson, Suphasit Sitthaphanit and Khumpanat Wongkerson
DOI: 10.14456/sjst-psu.2021.138
Liver histopathology of selected estuarine fishes from the Pranburi River estuary of Thailand
Tassaporn Kanjanarakha, Sinlapachai Senarat, Jes Kettratad, Koraon Wongkamhaeng, Chanyut Sudtongkong and Wannee Jiraungkoorskul
DOI: 10.14456/sjst-psu.2021.139
Dimensionality reduction - A soft set-theoretic and soft graph approach
Omdutt Sharma, Pratiksha Tiwari and Priti Gupta
DOI: 10.14456/sjst-psu.2021.140
Fuzzy logic based scheduling of the product families in reconfigurable manufacturing systems
Durga Prasad and S. C. Jayswal
DOI: 10.14456/sjst-psu.2021.141
Impact of soil amendments and fertilizers on maize (Zea mays L.) growth and yield and on physical, chemical, and biological soil properties
Agbesi Kwadzo Keteku, Pumisak Intanon and Suwat Terapongtanakorn
DOI: 10.14456/sjst-psu.2021.142
Assessment of fertilizers for improved productivity of maize (Zea mays L.)
Agbesi Kwadzo Keteku, Pumisak Intanon, Suwat Terapongtanakorn and Ruankwan Intanon
DOI: 10.14456/sjst-psu.2021.143
Optimizing FeCl3 in coagulation-flocculation treatment of dye wastes
Mohanad Jawad Abbas, Radin Mohamed, Mohammed Al-Sahari, Adel Al-Gheethi and Azra Munirah Mat Daud
DOI: 10.14456/sjst-psu.2021.144
Application of interval-valued neutrosophic soft sets in decision making based on game theory
Somen Debnath
DOI: 10.14456/sjst-psu.2021.145
Using reactive distillation for upgrading bio-oil from co-pyrolysis of palm kernel shell and palm empty fruit bunches
Phonsan Saetiao, Sukritthira Rattanawilai, Songtham Photaworn and Kulchanat Prasertsit
DOI: 10.14456/sjst-psu.2021.146
Optimized parameters to tune I-PD control through firefly algorithm for heating operations of plastic injection molding
Akekachai Pannawan and Supattarachai Sudsawat
DOI: 10.14456/sjst-psu.2021.147
Isolation and Identification of fungi associated with diseased freshwater fishes in Terengganu, Malaysia
Khairulbariyyah Zakaria, Sudau Eh Teet, Nor Hazwani Hamzah, Alia Syafiqah Aznan, Mohamed Tajuddin Abdul Manaf, Wan Nurhafizah Wan Ibrahim, Lee Kok Leong, Nurul Aqilah Iberahim, Nadirah Musa, Laith Abdulrazzak, Hassan Mohd Daud, Mariam Taib, Kishio Hatai, Akbar John B, Jalal K. C. A., Hassan I. Sheikh and Najiah Musa
DOI: 10.14456/sjst-psu.2021.148
The zero-truncated discrete transmuted generalized inverse Weibull distribution and its applications
Atchanut Rattanalertnusorn and Sirinapa Aryuyuen
DOI: 10.14456/sjst-psu.2021.149
Near surface electrical resistivity structures around an active fault trace in Weh Island, Indonesia
Nanda Muhammad, Rizal Syamsul, Abdullah Faisal, Idroes Rinaldi and Ismail Nazli
DOI: 10.14456/sjst-psu.2021.150
A hybridization of feedforward neural network and differential evolution to forecast fertilizer consumption emphasizing on selecting optimal architecture
Thoranin Sujjaviriyasup
DOI: 10.14456/sjst-psu.2021.151
Approximations of normal distribution by its q-generalizations
Mongkhon Tuntapthai
DOI: 10.14456/sjst-psu.2021.152
Removal of copper (II) ions from water by using chicken eggshell in fixed-bed columns
Supattra Raksaphort, Rudeerat Thaweepon, Wannarat Khunnen, Nipat Peamaroon and Nuntaporn Moonrungsee
DOI: 10.14456/sjst-psu.2021.153
Prunus domestica as effective and acceptable treatment for stool softening and relief of constipation symptoms
Mohaddese Mahboubi
DOI: 10.14456/sjst-psu.2021.154
Effects of surface roughness and alloying element on surface morphology and tribology of low-alloy steel after gas-nitrocarburizing
Naruenat Polyiam, Prasert Aengchuan, Nipon Taweejun and Piyamon Poapongsakorn
DOI: 10.14456/sjst-psu.2021.155
In vitro ruminal and post-ruminal nutrients degradation due to varying proportions of Leucaena leucocephala added with corn oil in the ration
Agung Irawan, Cuk Tri Noviandi, Kustantinah, Budi Prasetyo Widyobroto and Andriyani Astuti
DOI: 10.14456/sjst-psu.2021.156
Seasonal ovarian activity in female climbing perch, Anabas testudineus (Bloch, 1792) from the northern and eastern regions of Peninsular Malaysia
Mohamad Siti Jalilah, Hassan Anuar, Thumronk Amornsakun, Awalludin Ezmahamrul Afreen and Musa Nadirah
DOI: 10.14456/sjst-psu.2021.157
Epizootiology, pathogenicity and haemato-immunology associated with Streptococcus agalactiae serotype Ib infection in climbing perch (Anabas testudineus)
Chutima Klingklib, Naraid Suanyuk, Tharanan Kongkapan and Chutima Tantikitti
DOI: 10.14456/sjst-psu.2021.158
Minimizing the cost of converting waste fat from fish-canning-factory wastewater treatment system to biofuel oil
Pheerawit Punyawansiri, Sininart Chongkhong, Songtham Photaworn and Kulchanat Prasertsit
DOI: 10.14456/sjst-psu.2021.159
High performance 2D convolution utilizing the AVX512 on a multi-core architecture
Isamail Masamae and Panyayot Chaikan
DOI: 10.14456/sjst-psu.2021.160